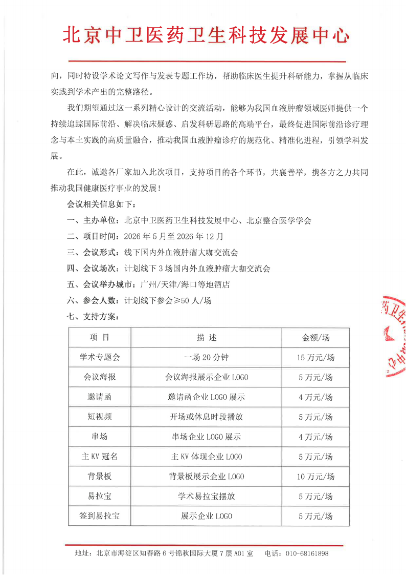
| 血液肿瘤诊疗领航计划新思路交流会 支持函 | |||||
|
|||||
|
|
|||||
|
上一篇:
ASCVD多学科诊疗水平提升交流会 邀请函
下一篇:没有了 |
|||||
北京中卫医药卫生科技发展中心
办公室电话:010-68161898 邮箱:contactus@cmhc.org.cn
地址:北京市海淀区知春路6号锦秋国际大厦7层A01室 邮编:100191
京公网安备:11010802035458号 备案号:京ICP备18043393号-1
